国务院办公厅印发《关于建立企业信用状况
综合评价体系的实施方案》的通知
国办发〔2026〕8号
各省、自治区、直辖市人民政府,国务院各部委、各直属机构:
《关于建立企业信用状况综合评价体系的实施方案》已经国务院同意,现印发给你们,请认真贯彻执行。
国务院办公厅
2026年3月29日
(此件公开发布)
关于建立企业信用状况
综合评价体系的实施方案
信用是企业重要的无形资产。为建立企业信用状况综合评价体系,提高评价水平,推动企业诚信守法经营,营造良好市场环境,制定本实施方案。
一、建立企业信用状况综合评价体系制度框架。企业信用状况综合评价主要包括公共信用评价和市场化信用评价。公共信用评价由政府部门遵循公益性原则组织开展,反映企业遵守法律法规和相关管理规定情况,主要服务政府管理。市场化信用评价由征信机构、信用评级机构、行业协会商会等第三方机构依法依规开展,反映企业参与市场活动的违约风险,主要服务融资授信、商业往来等市场活动。更好发挥公共信用评价结果在企业信用状况综合评价中的基础性作用,推动公共信用评价和市场化信用评价相互融合,逐步形成统一的企业信用状况综合评价体系。
二、完善公共信用评价体系。公共信用评价主要包括公共信用综合评价和行业信用评价。国家发展改革委建立健全公共信用综合评价制度,开展公共信用综合评价工作,反映企业公共信用总体状况。行业主管部门(含行业管理部门和业务主管单位,下同)在公共信用综合评价的基础上,建立健全本领域的行业信用评价制度,反映企业在某一领域的公共信用状况。以公共信用综合评价为基础,推动不同行业信用评价协同,构建评价规则统一、评价过程规范、评价结果互知、应用场景广泛的公共信用评价体系。
三、统一公共信用评价规则。公共信用评价指标数据原则上应当来源于公共信用信息,可以视情将有关部门在履职过程中产生或获取的其他能够反映企业信用状况的信息纳入指标数据范围。评价结果由高至低原则上划分为“A”、“B”、“C”、“D”四级;评价结果采取分数制的,应明确四级对应的分数段。针对同一主体的两次评价间隔最长不超过一年,有条件的部门可以根据实际情况提高评价频次。公共信用评价相关规则应当向社会公开。各地区各部门不得假借公共信用评价之名,违规设置准入门槛、实行地方保护或干涉经营主体自主交易,不得减损经营主体依法应获得的公共服务,不得妨碍全国统一大市场建设。
四、统一行业信用评价管理。开展行业信用评价的行业主管部门,应当制定本行业全国统一的评价规则,包括评价指标、评价方法、评价流程、等级分类、结果应用等。行业主管部门应当依据行业信用评价结果,对监管对象实施差异化监管,并在评先评优、提供绿色通道等惠企服务、给予财政资金奖补等工作中参考行业信用评价结果。行业主管部门如未制定统一的信用评价规则,各地方原则上不得自行开展行业信用评价,确需开展的,相关评价规则须报经行业主管部门同意。
五、统一公共信用评价结果公示渠道。有关部门可以主动向社会公开或依申请公开公共信用评价结果。全国信用信息共享平台归集公共信用评价结果,经数据来源单位同意按需求向有关部门共享。公共信用评价结果通过“信用中国”网站和行业主管部门网站公示,企业可以查询自身评价结果,也可以授权其他主体查询。
六、健全行业信用评价协同机制。行业主管部门将公共信用综合评价结果纳入行业信用评价指标体系,具体权重根据实际情况确定。公共信用综合评价为“D”级的,行业信用评价不得评为“A”级。相关部门和单位应当对照公共信用综合评价数据目录,按照职责及时将相关数据以物理归集方式共享至全国信用信息共享平台。国家发展改革委及时将公共信用综合评价结果推送至各地方各有关部门。
七、规范发展市场化信用评价。征信机构、信用评级机构依法采集企业的公共信用信息、金融信用信息、商业信用信息,对企业在市场活动中的信用状况作出评价,有偿提供给有合法需求的使用者,评价主要服务于融资等经济金融活动。征信机构可以采集政府公开信息、人民法院依法公布的判决裁定信息,也可以通过信息主体、企业交易对方、行业协会等依法依规采集企业信用信息。行业协会商会可以在行业主管部门的指导下对行业内企业开展信用评价,主要服务于行业自律管理,评价不以盈利为目的,不区别对待会员企业与非会员企业。支持符合条件的第三方机构参与公共数据授权运营,提高数据加工能力。第三方机构应依法合规处理企业信用信息,采取有效措施提升信用评价透明度和准确性,持续提升市场化信用评价水平。
八、加快推进公共信用评价与市场化信用评价融合应用。经营主体按照自愿原则统筹使用各类信用评价结果,并对评价结果的应用负责。鼓励经营主体在招标投标、商业往来等市场活动中,为信用状况良好的企业提供优惠或便利措施。支持征信机构、信用评级机构将公共信用评价结果纳入市场化信用评价指标体系。鼓励有关部门对行业信用评级为“A”级的企业提供优惠或便利措施。鼓励行业协会商会结合公共信用评价结果,对会员企业开展自律性管理。鼓励平台企业参考公共信用评价结果完善信用管理制度,对守信企业予以流量支持,建立平台间失信联合约束制度,提升平台内企业信用水平。
九、更好发挥信用评价对中小微企业融资的支持作用。鼓励金融机构依托全国一体化融资信用服务平台网络,合理使用公共信用评价结果,完善授信、风险评价和息费定价模型。鼓励对信用评价等级较高的企业降低抵质押担保要求,逐步扩大信用贷款覆盖面、提升信用贷款比重。支持符合条件的征信机构参与融资信用服务平台运营,客观、准确、全面反映中小微企业信用状况。充分发挥中国人民银行信贷市场服务平台作用,提升对中小微企业的信用评价水平。
十、完善信用修复后的评价更新调整机制。最短公示期满后,企业可以通过“信用中国”网站对包括行政处罚、严重失信主体名单、异常名录等在内的失信信息提出信用修复申请。“信用中国”网站收到信用修复申请后,按照“谁认定、谁修复”原则,及时推送给有关行业主管部门办理。符合修复条件的,相关部门应当及时更新信息,并根据更新后的信息开展公共信用评价。“信用中国”网站与第三方机构建立信用修复结果共享机制,第三方机构应当同步更新企业信用信息,并依据更新后的信息对企业进行信用评价。具体修复工作依照国务院办公厅印发的《关于进一步完善信用修复制度的实施方案》(国办发〔2025〕22号)等执行。
十一、畅通异议申诉处理渠道。企业对公共信用评价结果有异议的,可以向作出评价的部门提出异议申诉。有关部门应当及时处理异议申诉申请,经核实符合申诉条件的,及时更正有关内容。企业认为第三方机构采集信息存在错误、遗漏,或对评价结果有异议的,可以向作出评价的机构提出异议或申请复评。第三方机构不得以更正或更新信息为由,向企业额外收取费用。
十二、落实信用评价管理职责。国家发展改革委加强统筹协调,牵头建立健全企业信用状况综合评价体系。行业主管部门加强对各地方开展行业信用评价工作的指导与管理,对地方未按行业统一信用评价规则擅自开展企业信用评价情况进行全面排查清理,并于2026年底前完成清理工作。中国人民银行加强对征信机构、信用评级机构的监督管理,行业主管部门强化对行业协会商会的指导,持续提升市场化信用评价的客观性、准确性。对不按标准和程序开展信用评价,非法泄露、窃取、出售、篡改企业信息,擅自篡改评价结果,违规收取费用等行为,依法依规追究相关单位和人员责任。
各地方各有关部门要抓好本方案的贯彻落实,强化数据共享支撑,优化信用评价流程,规范信用评价应用,提高信用评价的精准性和权威性。推动建立健全企业信用评价相关法律法规制度体系,做好立改废释工作。加强宣传解读,提高企业对信用评价的认知度和参与度,营造公平竞争市场环境,助力全国统一大市场建设。
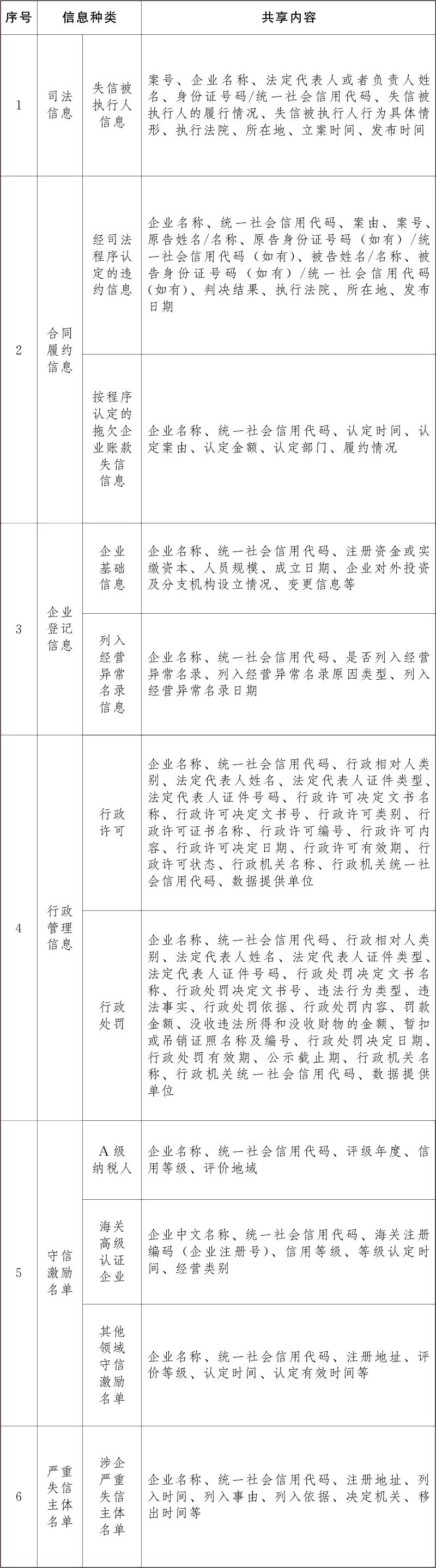
附件:公共信用综合评价数据目录
附 件
公共信用综合评价数据目录





